nachdem ich das Vergnügen hatte den einen oder anderen exquisiten Kopfhörer bei einem Freund zu hören wollte ich mal wieder an das Thema Stax ran.
Immerhin hat mich mein alter SR-5 Gold mit SRD-6/SB fast 30 Jahre begleitet. Alles was sich oberhalb von 200 Hz abspielte war überirdisch....alles drunter eher mager.
Trotz den sicherlich vorhandenen Schwächen damals ein wundervoller Hörer der niemals nervte aber enorm hoch auflösend war.
Durch Zufall fand in Kleinanzeigen das Angebot für einen SR-5 Gold und nach einiger Verhandlung (weder Versorgungsteil dabei, noch konnte mir der Verkäufer eine Funktion zusagen) ging der Stax für einen unseriösen Betrag in meinen Besitz über.
In meinem Fundus befinden sich noch 2 Speiseeinheiten, 1x SRD-6 und 1x SRD-6/SB.
Als der Hörer ankam habe ich zuerst mit der moderneren Version SRD-6/SB (Self-Bias, d.h. die Polarisationsspannung von 230VDC wird hinter den Übertragern passiv direkt aus dem Signal generiert). Alles Klang wie erhofft, das war genau so wie ich es kannte.
Und weil ich die ältere Version SRD-6 noch nie ausprobiert hatte (vor ein Paar Jahren bei meinem Schwager gerettet, den SR-5 alt hatte er bereits entsorgt) schnell angeschlossen und mit 230V-Netzspannung versorgt. Bei dieser Version wird die Polarisationsspannung noch über eine Dioden-Kaskade aktiv erzeugt.
Und was soll ich sagen...das klang tatsächlich unter 200Hz deutlich besser, tiefer und straffer.
Ein Vergleich zum Sennheiser HD800 war äusserst erfreulich, ist aber sicherlich Geschmackssache.
Und das es noch besser geht ist ja bekannt, also hab ich mich dazu entschlossen einen Röhrenverstärker für der Stax zu bauen. Dann natürlich gleich mit Normal- und Pro-Bias, also 230 und 500VDC.
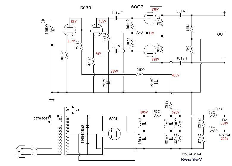
Im Netz findet sich zu diesem Thema ja einiges, ein Blue Hawaii wäre eine Option, War mir aber mit seiner Hybrid-Schaltung zu aufwändig und braucht ein volles 430mm Gehäuse. Es soll eher etwas kleines und kompaktes werden, also hab ich mich für eine Schaltung aus dem von Alex eingestellten Japan-Fundus entschieden. Abmessung werden ca. 120x250x50mm, Röhrengleichrichtung, WE396a, 6CG7.
Der Basis-Schaltplan:

Copyright Valves World 2005
Ich werde aber definitv eine DC-Heizung einbauen.
Morgen geht es weiter.
LG
Martin



