während der letzten Jahre sind ja einige Geräte entstanden die ich jetzt mal nach und nach zum Nachbau ins Netz einstellen werde.
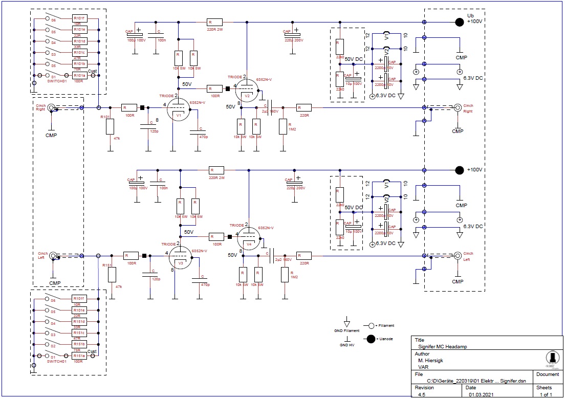
Den Anfang macht ein MC-Headamp auf Nuvistorbasis.
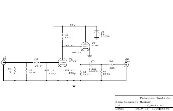
Die Schaltung beruht im wesentlichen auf dem Premier Six. Meines Wissens der einzige Prepre den es mit Nuvis gab.
Das sah bei Conrad Johnson so aus:

Die Platine musste schwingend aufgehängt sein, da die Nuvistoren aus USA-Fertigung sehr mikrofonisch waren.
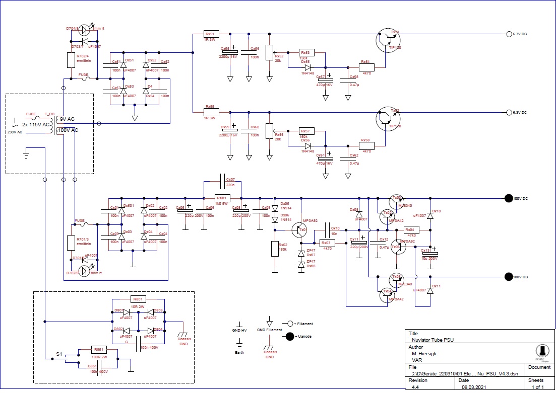
Das Netzteil ist schon recht puristisch ausgefallen.
Hier die Schaltung:

Soweit zur Historie.
Ende Teil I
LG
Martin










