passend zu den beiden bereits vorgestellten Head- und Line-Stufen jetzt mit einem anderen Platinenlayout die dazu passende passive Phonovorstufe.
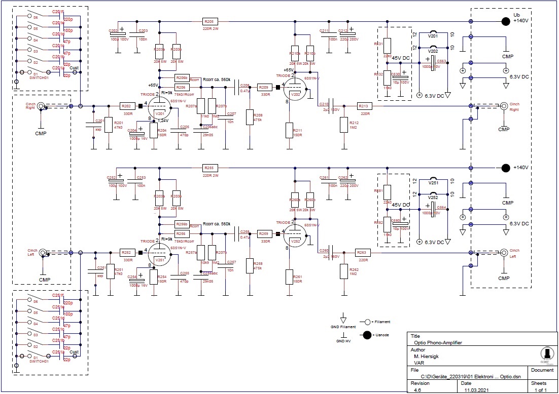
Wir starten mit dem Schaltplan:

Und das zugehörige 2-lagige PCB:

RC-Aufsteckboard, diesmal bestückt mit Kondensatoren:

Ende Teil I
