nochmal Hiraga bzw. Oceanus wie das Teil bei mir heisst.
Ich denke das ist jetzt die finale Version, zumindest werde ich dann nicht mehr daran arbeiten.
Was hat sich geändert?
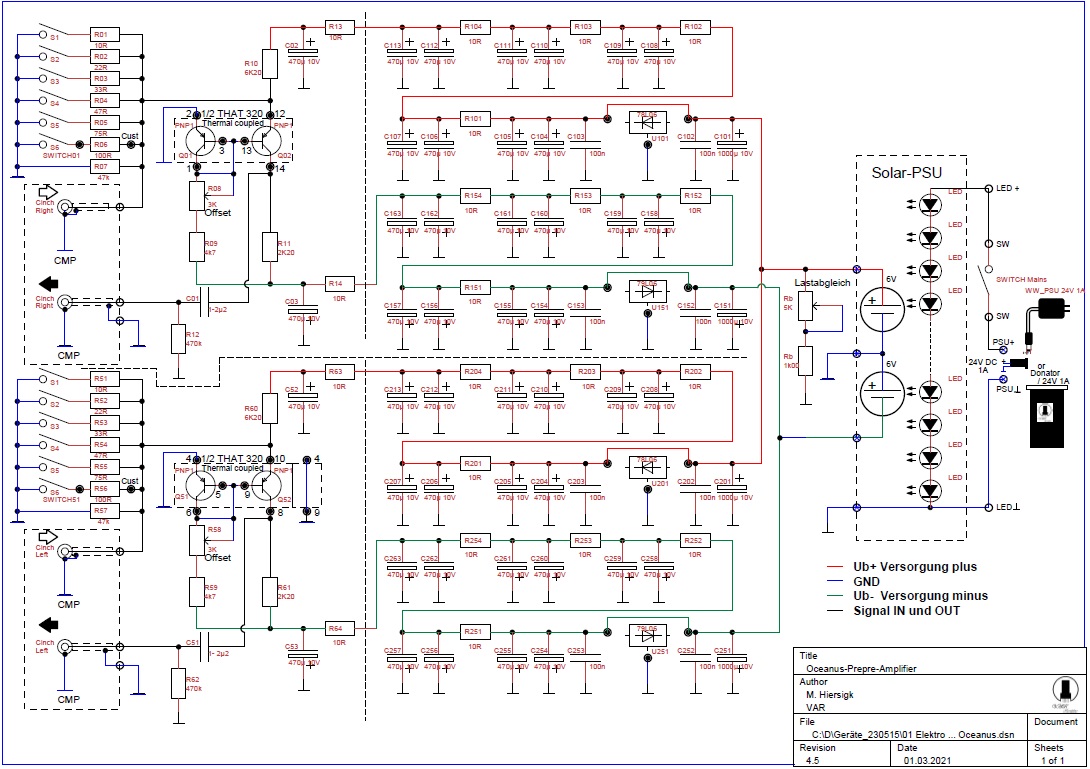
Die Einzeltransistoren sind raus und ein PNP-Transistor-Array hat Einzug gehalten.
Was bringt's? Erstmal sind die internen Transistoren so gut abgeglichen das eine Selektion nicht mehr nötig ist,
zum anderen verspreche ich mir ein bessere S/N-Ratio.
Der Schaltplan wie im Original-Tread hat nach wie vor Gültigkeit.

Im wesentlichen Alles beim Alten.


Und Nein, ich hab weder aufgebaut noch getestet, das kommt dann im Herbst.#
LG
Martin
